众志成城共抗疫情
截止4月18日我们已协助医护人员、社区完成12轮核酸检测!

疫情无情人有情,微小之处显大爱,2022年3月28日,浦东地区因新冠疫情进入封闭状态。为落实好疫情防控工作要求,项目每日防疫用品消耗量大,医疗防护装备短缺,面对这场共同的战“役”,感谢紫金九号小区业主、业委会、居委会、街道的捐助与帮扶,我们定将这份爱心转化为实实在在的行动,全力以赴打好疫情防控歼灭战,守护家园的温馨生活。
现将接收到的善款明细向各位业主公示:
1、截止4月17日,上海大名悦华庭已接收到业主善款共计90300元并于17日下午4点已将款项分发战役在一线的员工,具体明细如下:


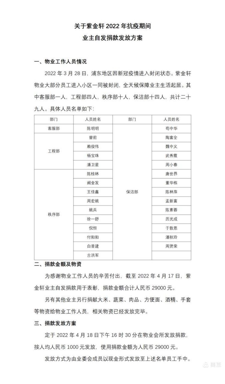
2、截止4月17日,上海大名紫金轩已接收到业主善款共计29000元并于4月18日下午已将款项分发战役在一线的员工,方案及现场情况如下:


同时也特别感谢紫金轩13-902的彭女士,4月12日晚她主动联系物业中心,申请免费为物业人员理发,下图是她正在为物业服务人员免费理发。随着一把推子在手中飞舞,让一线员工疲惫的面容,立刻清爽、抖擞。彭女士一连两天免费为小区物业员工理发,往往一站就是四五个个小时,她的善举也受到了物业及小区业主的一致好评,大家纷纷竖起了拇指。

“疫”路有你,温暖相伴,感谢各位业主朋友为我们小区防疫工作每一份温暖帮助,也感谢各位送上的各类物品及善款(口罩、消毒液、防护服、手套、食物等等等等),你们才是最可爱的人。
另外也向各位业主汇报下小区两项新的事项:
1、4月17日晚,我们新增两员“消杀大将”(弥雾器),我会做好每日各区域的消杀工作,定将筑建好阻隔病毒的安心防线。

2、为加强疫情防范,从上周开始我们已针对所有快递跑腿等做到每一次配送物资配送员都需现场自我抗原检测,物资逐一消杀,将风险远拒在家园之外。








最后我们想再次对唐镇紫金九号所有的家人们(全体业主、业委会、居委等)诚挚的说一声“谢谢”, 感谢大家的理解、信任、支持、配合、帮扶我们的工作,相信在大家的共同努力下,此轮疫情之战必将迅速迎来胜利。


沪公网安备:31011502009047号